电子竞技博彩
简体中文
English
实验室概况
研究队伍
科学研究
人才培养
社会服务
合作交流
仪器设备
党建工作
联系我们
网站电子竞技博彩
新闻动态
通知公告
热点新闻
中国动车组采用全新命名序列:从名字就可看出能跑多块
2021-12-03
最新公告
学术报告
2021-06-11
您当前的位置:
电子竞技博彩
>>
网站电子竞技博彩
>>
新闻动态
>> 正文
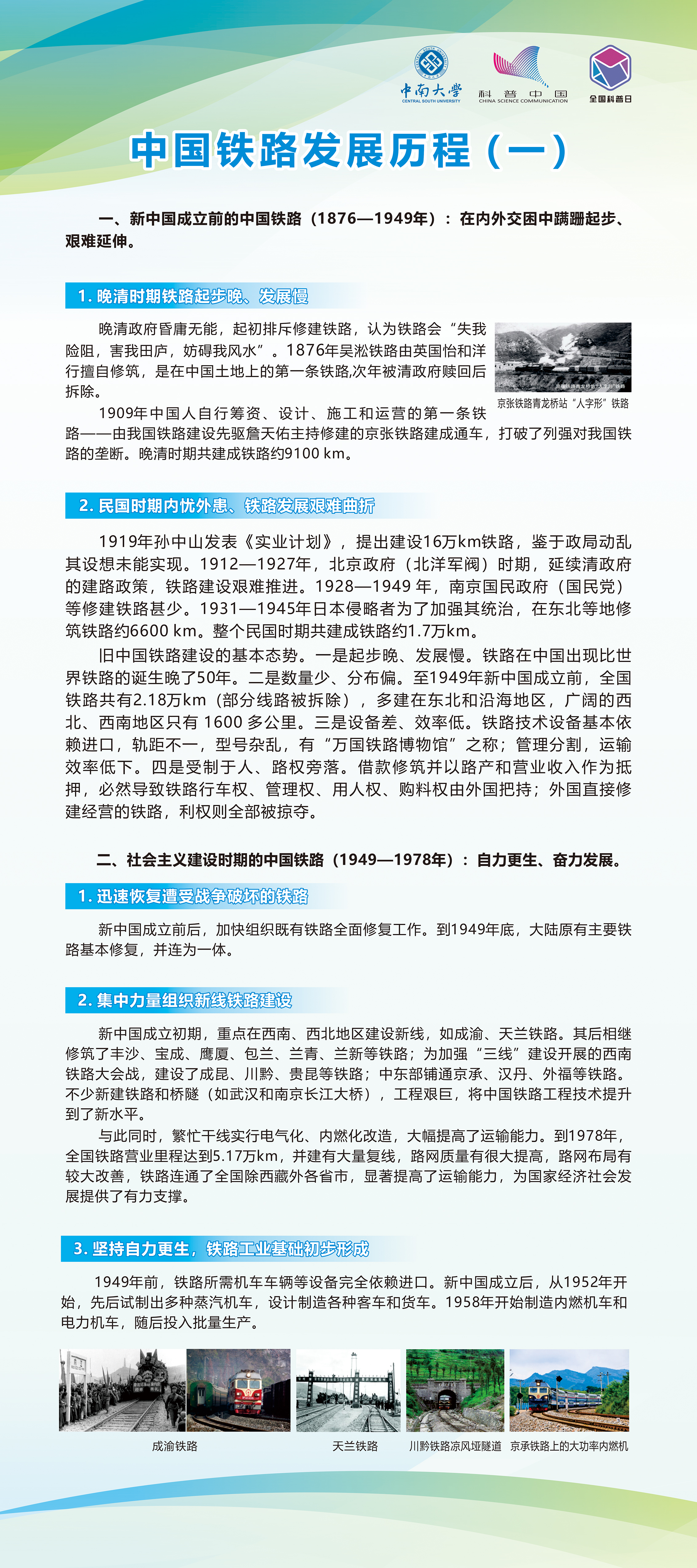
2021年全国铁路科普日--全国铁路科技自立自强(线上展览)
发布时间:2021-09-16 作者: 来源: 浏览次数:
打印
上一篇:
学术报告——风雨兼程三十年 与中国高速铁路共辉煌
下一篇:
科技之光|风洞:“吹”出来的大气环境模拟器